MOTOR Shop Talk: Diagnosing Intermittent Airbag Resistance
Tracking down airbag circuit resistance issues requires more than good readings—it demands methodical testing and attention to detail. Here’s a case-based guide.
By Roy Dennis Ripple, MOTOR Contributing Writer
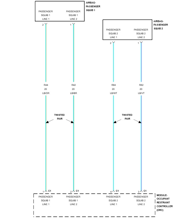
The Challenge: I’m trying to fix an airbag light on a 2017 Jeep Wrangler. DTC B1B0E is stored in the Occupant Restraint Controller. We replaced both the controller and the passenger airbag. Both wires test good, with a resistance of less than 1 ohm. Neither wire is shorted to ground, shorted to power or shorted to each other. The airbag resistance at the module harness connector is 2.9 ohms. The code sets, and the light comes on intermittently. There seems to be no pattern as to when the code will set. The customer is being patient, and we are out of ideas. Any help would be appreciated. – Chris

Thanks for reaching out to MOTOR Magazine’s Shop Talk, Chris. DTC B1B0E sets when the Occupant Restraint Controller (ORC) perceives an open circuit between pins 3 and 4 at the controller harness, which corresponds to circuits R62 and R64. These wires run from the ORC to Squib 2 on the passenger airbag.

During vehicle operation, the ORC continuously monitors the resistance of all supplemental restraint components and their circuits. If resistance is too high, the module stores DTC B1B0E. That’s the key here: the circuit does not have to be open for the ORC to set B1B0E—high resistance alone can trigger the code.
Supplemental restraint systems are tricky because they operate within very strict resistance tolerances. While the exact specification varies by manufacturer, most airbags fall between approximately 1.5 and 3.5 ohms. If the controller detects resistance just a tenth of an ohm outside this range, it will set a DTC and illuminate the warning light. Airbag modules don’t mess around—they mean business.
Unfortunately, many seemingly minor conditions can push resistance out of spec. Here are a few examples from my own experience that highlight just how finicky these systems can be:
Case Study 1: Ford Explorer
I once diagnosed a Ford Explorer showing high resistance in the passenger-side airbag circuit. Whenever we tested it, the resistance was within specs, and we couldn’t reproduce the concern. But the customer kept returning with the light on and the same DTC.
I rode along for a test drive, and sure enough, the warning light came on. Back in the shop, the circuits still tested fine—until I sat in the passenger seat while monitoring the resistance PID. As soon as my weight hit the seat, the resistance jumped out of spec, then immediately returned to normal. Bouncing slightly on the seat caused it to fluctuate again. The culprit? A spread female pin at the airbag connector. Once repaired, the issue was resolved. The owner never noticed the concern only occurred with a passenger onboard.
Case Study 2: Cadillac Escalade
We also saw a Cadillac Escalade with high resistance in the passenger curtain airbag circuit. The resistance would only spike when I pulled on the grab handle above the passenger door. Removing the trim revealed that pressing on the side curtain airbag caused the resistance to spike. We replaced the airbag, and the issue was fixed.
Case Study 3: Ford Focus
Then there was a Ford Focus with an umbrella stuffed under the passenger seat. It leaned on an inline connector, pushing the airbag resistance out of spec. Problem solved with an “umbrella removal procedure.”
Back to the Jeep Wrangler:
You mentioned that the airbag resistance at the ORC is 2.9 ohms—right near the high end of the acceptable range. According to the wiring diagram, there are no inline connectors between the module and the airbag. Assuming neither the new controller nor the airbag is defective, it sounds like you’re dealing with an intermittent high-resistance condition—possibly in a wire or harness connector.
Here’s what I suggest:
- Monitor resistance live: Connect your scan tool and monitor the resistance PID.
- Perform a wiggle test: Carefully manipulate the harness connectors at both the module and the airbag. Look for even the slightest change in resistance.
- Consider temperature impact: Wiggle test results might replicate what happens in a hot cabin—like a 110°F day—which increases resistance naturally.
- Check for foreign contamination: Coffee spills, debris or corrosion can disrupt terminal contact.
- Inspect connector pins: Look for spread pins or partial pin push-through conditions. If identified, overlaying the affected wires and replacing the pins may resolve the issue.

Keep in mind, most OEMs don’t sanction wire repairs on airbag circuits. If the fault can’t be resolved through pin and connector work, you may need to replace the harness.
Final tip: Use airbag simulators
One last suggestion, Chris: if you don’t already own a set of airbag simulators, it’s worth the investment. Connecting a simulator to the harness in place of the airbag ensures the circuit resistance is within spec and helps confirm whether the airbag itself is at fault.

When diagnosing resistance issues in supplemental restraint systems—whether involving airbags, crash sensors or pretensioners—don’t expect the bad value to show up clearly on your first scan or ohmmeter check. These systems rarely cooperate so easily.
I hope this helps. Good luck! – Dennis
Disclaimer: The advice and opinions shared in MOTOR Shop Talk are based on Dennis’ professional experience and are for informational purposes only. MOTOR is not responsible for outcomes resulting from this advice. Readers should use their own judgment and consult a professional if needed.
Got a technical or shop challenge you just can’t crack? Let MOTOR Shop Talk lend a hand! Email your question to Dennis at [email protected], and stay tuned to see your problem featured in an issue of MOTOR Magazine.
Unlock precision in electrical repairs with MOTOR’s Wiring Diagrams. Click here to access customizable, print-ready schematics for efficient, accurate diagnostics today!
